Zobrazit vše

BPMN: co to je a jak pomáhá řídit firemní procesy

29. 04. 2026 MSc Markéta Pechová ISO Procesní řízení

BPMN je standard pro modelování procesů (ISO 19510), který z neviditelného dělá řiditelné. Zjistěte, jak funguje, kde pomáhá a proč ho firmy skutečně potřebují.

BPMN: co to je a proč ho firmy potřebují ke skutečnému řízení procesů

Ve většině firem procesy existují. Jen nejsou vidět – jsou v hlavách kolegů, v e-mailech a nepsaných pravidlech. Dokud se nic nemění, nějak to funguje. Ve chvíli, kdy ale někdo odejde, přijde audit nebo se spustí nový projekt, ukáže se, jak křehké to celé je.

Najednou není jasné, kdo co dělá, kde se rozhoduje, co na co navazuje. A především – proč se věci zdržují.

BPMN je standard, který tohle mění: převádí neviditelné procesy do podoby, se kterou může pracovat celá firma – od byznysu po IT.


Co je BPMN a proč vznikl

ISO/IEC 19510:2013 Business Process Model and Notation (BPMN) je mezinárodní standard pro grafické znázornění firemních procesů. Jednoduše řečeno: jde o jednotný „jazyk", pomocí kterého lze nakreslit, jak nějaký proces ve firmě skutečně probíhá.

BPMN je nástroj, který z neviditelného dělá řiditelné.

Standard vznikl proto, že každá firma si procesní diagramy kreslila po svém – a každý si je vykládal jinak. Obchodník viděl v diagramu jedno, vývojář druhé a manažer třetí. BPMN tento chaos řeší: definuje přesná pravidla, co který symbol znamená, takže výsledný model je srozumitelný pro všechny zúčastněné.

Proč nestačí obyčejné diagramy nebo vývojové diagramy

Klasický vývojový diagram zvládne zachytit jednoduchý sled kroků. Jenže reálné firemní procesy zdaleka tak jednoduché nejsou. Mají v sobě:

 

  • rozhodovací body – kde se volí mezi různými cestami
  • paralelní činnosti – kdy více věcí probíhá zároveň
  • výjimky a chybové stavy – co se stane, když něco nevyjde
  • různé role a odpovědnosti – kdo přesně co dělá
Právě toto všechno BPMN dokáže zachytit přesně a přehledně. A přitom zůstává čitelné i pro lidi, kteří nejsou technici.
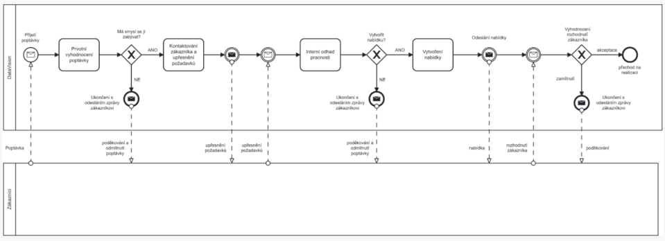
BPMN example


Jak BPMN vypadá v praxi

BPMN diagram se skládá z několika základních stavebních prvků: 

  • událostí (jak proces začíná a končí), 
  • úkolů (co se konkrétně dělá), 
  • bran (kde se rozhoduje nebo věci větvní) a
  • toků (jak na sebe kroky navazují). 

Jednotlivé role jsou odděleny do tzv. bazénů a drah – každý má svůj pruh a je hned vidět, co dělá obchod, co výroba a co IT.

Co BPMN zachytí, co klasický popis procesu nestačí

Popis procesu v textovém dokumentu nebo Excelu má jednu zásadní slabinu: každý si ho přečte trochu jinak. Když se ale totéž zobrazí jako BPMN diagram, přestane být „pocitový". Najednou je vidět, kde proces stojí, kde se kříží odpovědnosti a kde leží zbytečné zdržení.

Zkušenost z praxe je u mnoha firem podobná: jakmile se proces poprvé převede do BPMN, objeví se věci, které předtím nebyly vidět. Typicky duplicity, kroky bez jasného vlastníka nebo místa, kde se rozhoduje „tak nějak mezi řečí". A najednou se o procesu dá mluvit konkrétně – ne v rovině dojmů, ale nad jedním společným obrázkem.

BPMN

Kde se BPMN v praxi nejčastěji používá

BPMN nachází uplatnění všude tam, kde se potkává více lidí nebo oddělení:

  • průběh zakázky od nabídky po realizaci
  • schvalování smluv, objednávek nebo změn
  • předávání informací mezi obchodem, výrobou a IT
  • zadávání a řešení požadavků na nové systémy nebo funkce
  • onboarding nových zaměstnanců
  • řešení reklamací nebo incidentů

Právě v těchto oblastech jasně popsaný proces odstraňuje zdržení, snižuje počet chyb a šetří čas všem zúčastněným.


Co se ve firmě změní, když začnete procesy skutečně modelovat

Firmy, které začnou procesy řídit prostřednictvím BPMN, popisují podobné změny:

Méně závislosti na konkrétních lidech

Proces funguje, i když klíčový člověk onemocní nebo odejde

Rychlejší zaškolení nových kolegů

Místo „zeptej se Honzy" existuje srozumitelný model

Jasnější odpovědnosti

Každý ví, co je jeho úkol a kde končí jeho část procesu

Odhalení skrytých problémů

Zdržení, duplicity a zbytečné kroky jsou najednou viditelné

Lepší podklady pro digitalizaci

Než začnete automatizovat, musíte vědět, co vlastně automatizujete

Sjednocení pohledu napříč odděleními

Každý si průběh procesu představoval trochu jinak; BPMN to srovná

A za tím vším stojí jeden klíčový efekt: větší předvídatelnost. Věci fungují tak, jak mají – ne proto, že se to tak nějak ustálilo, ale proto, že to tak bylo navrženo.


BPMN a regulace: NIS2, ISO 27001 a audity

Vedle provozní efektivity je tu ještě druhý, stále důležitější důvod, proč mít procesy skutečně popsané: regulace a audity.

Standardy jako ISO 27001 nebo směrnice NIS2 nestojí jen na technologiích. Vyžadují, aby organizace uměla doložit, jak pracuje s riziky, jak řeší bezpečnostní incidenty nebo jak řídí přístupy k systémům. A to bez srozumitelně popsaných procesů nejde.

Zkušenost z praxe je jednoznačná: firmy, které mají procesy jen „v dokumentech" jako formální papír, mají při auditech problém. 

Firmy, které je mají skutečně popsané, sdílené a používané, zvládají auditní procesy výrazně snáz. BPMN tak není jen nástroj pro interní efektivitu – je to i základ pro prokazatelné plnění regulatorních požadavků.

BPMN regulace


Kdo by se BPMN měl naučit

BPMN není jen záležitost IT nebo procesních analytiků. Přínos z něj mají:

  • Manažeři a vedoucí týmů, kteří chtějí mít přehled o tom, jak jejich procesy skutečně fungují
  • Business analytici, kteří překládají požadavky byznysu do struktury systémů
  • IT architekti a vývojáři, kteří potřebují rozumět tomu, co mají automatizovat
  • Projektoví manažeři, kteří koordinují změny napříč odděleními
  • Specialisté na kvalitu, compliance nebo bezpečnost, kteří procesy dokumentují pro účely auditů

Jinými slovy: kdokoli, kdo se podílí na tom, jak firma funguje, a komu záleží na tom, aby to fungovalo dobře.


Vaše procesy jsou v hlavách lidí. Co se stane, když odejdou?

Naučte se procesy zachytit, řídit a rozvíjet. Kurz BPMN od Pumpedu je dvoudenní, praktický a navržený tak, aby výsledky šly využít hned. Vhodný pro manažery, analytiky i IT týmy.

Název Kód Jazyk Délka Forma Termín konání Cena
BPMN – modelování procesů PU25010005-0009 cz 2 dny
učebna
Kurz probíhá prezenčně v učebně s lektorem.
učebna
11. 5. 2026 09:00 16 000 Kč
BPMN – modelování procesů PU25010005-0011 cz 2 dny
učebna
Kurz probíhá prezenčně v učebně s lektorem.
učebna
21. 9. 2026 09:00 16 000 Kč

Děkuji Vám za přínosné školení, které mi výrazně pomohlo k pochopení modelování procesů a děkuji paní lektorce za trpělivost, vím že to obzvlášť na online školení není jednoduché a vycházela nám maximálně vstříc. Děkuji.

Věra Bohatá

Jsem spokojen, školení bylo super. Výklad byl příjemný a bavil mě. 

Vojtěch Krtička, T-Mobile


Závěr

Procesy nejsou jen dokumentace. Jsou to pravidla, podle kterých firma skutečně funguje. Ve chvíli, kdy jsou jasně popsané a sdílené, přinášejí přehled, stabilitu a prostor pro další rozvoj – ať už jde o růst, digitalizaci nebo splnění regulatorních požadavků.

BPMN je nástroj, který z neviditelného dělá řiditelné. A základy, se kterými se dá v praxi okamžitě začít pracovat, zvládnete překvapivě rychle.


FAQ

Co je BPMN?

BPMN (Business Process Model and Notation) ISO/IEC 19510:2013 je mezinárodní standard pro grafické znázornění firemních procesů. Umožňuje zachytit průběh procesu, rozhodovací body, role a odpovědnosti způsobem, který je srozumitelný jak pro byznys, tak pro IT.

K čemu slouží BPMN v praxi?

BPMN slouží k tomu, aby firemní procesy přestaly být „v hlavách lidí" a staly se sdíleným, srozumitelným modelem. Pomáhá odhalovat zdržení, duplicity a nejasné odpovědnosti, urychluje zaškolení nových kolegů a tvoří základ pro digitalizaci nebo automatizaci.

Musím být z IT, abych BPMN zvládl?

Ne. BPMN je navrženo tak, aby bylo srozumitelné i bez technického zázemí. Využívají ho manažeři, business analytici, projektoví manažeři i specialisté na kvalitu nebo compliance.

Jak BPMN souvisí s NIS2 nebo ISO 27001?

Obě regulace vyžadují, aby firma dokázala doložit, jak řídí rizika, přístupy nebo bezpečnostní incidenty. K tomu potřebujete skutečně popsané a sdílené procesy – a BPMN je jedním z nejčastěji používaných nástrojů, jak toho dosáhnout.

Jak rychle se BPMN naučím?

Základní orientaci a schopnost pracovat s procesními modely v praxi lze získat během dvoudenního školení. Hlubší zvládnutí složitějších scénářů a modelů pak závisí na praxi a konkrétním zaměření.


Máte dotazy? Napište nám!

Vaše osobní data budou použita pouze k zodpovězení dotazu.






Proč s námi